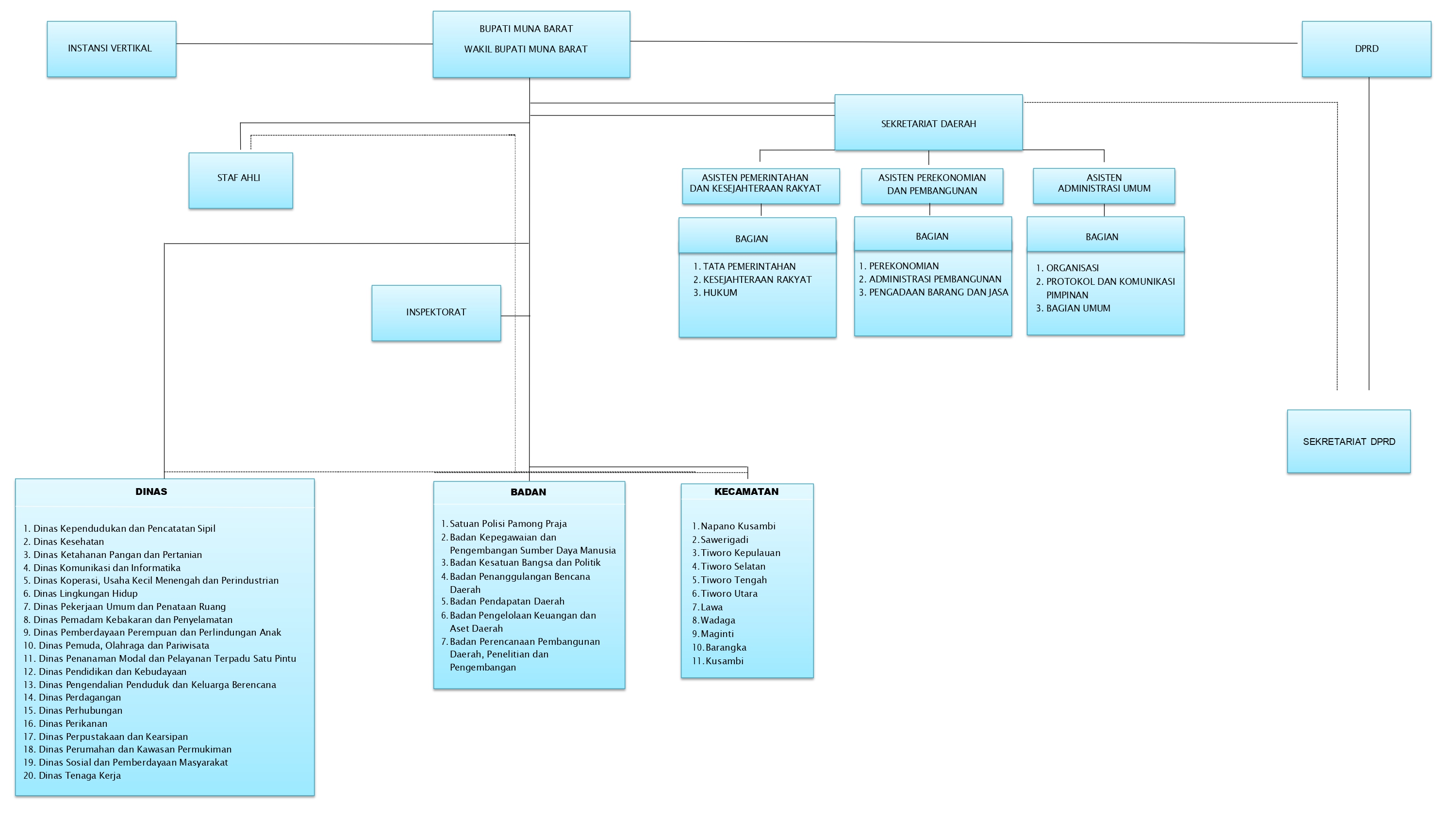
Struktur Organisasi
Struktur Organisasi Pemerintah Kabupaten Muna Barat
Struktur Organisasi Pemerintah Kabupaten Muna Barat
Informasi Struktur Organisasi
- Pimpinan: Bupati Muna Barat / Wakil Bupati Muna Barat
- Sekretariat Daerah: Dipimpin oleh Sekretaris Daerah
- Dinas: 20 Dinas yang membidangi berbagai urusan pemerintahan
- Badan: 7 Badan yang melaksanakan fungsi khusus
- Kecamatan: 11 Kecamatan di wilayah Kabupaten Muna Barat
- DPRD: Dewan Perwakilan Rakyat Daerah